
The power
of service.
of service.
The power
of service.
of service.
- www.caparol.be
- Service
- Detailtekeningen
- Thermische gevelisolatie
Detailtekeningen
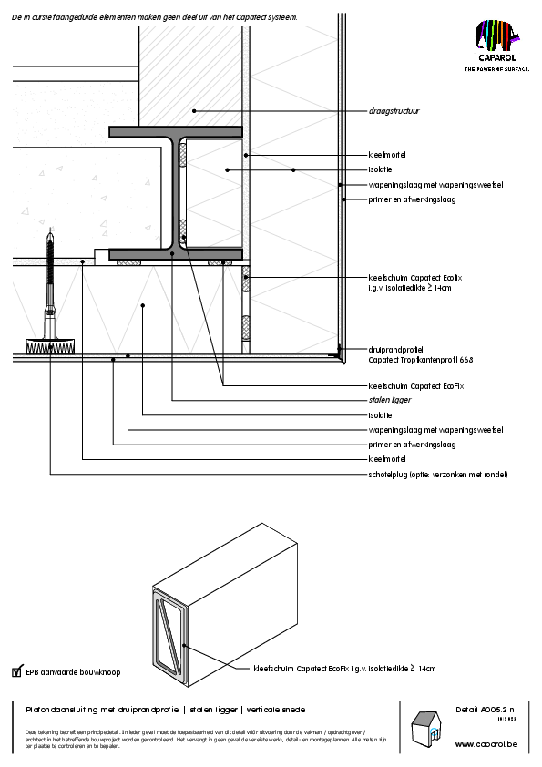
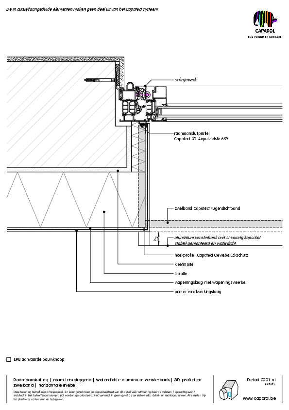
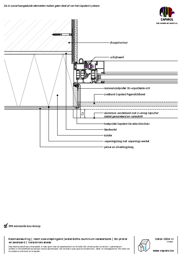
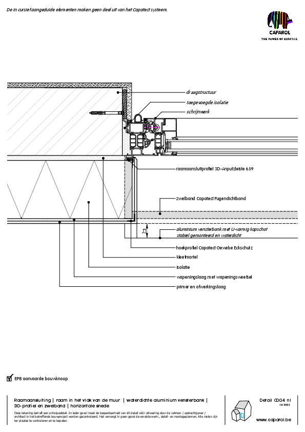
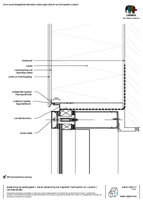
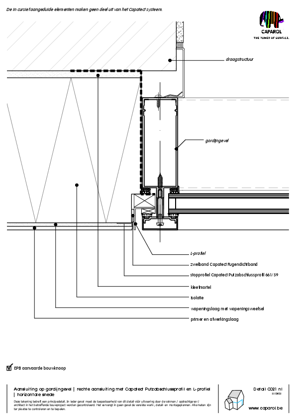
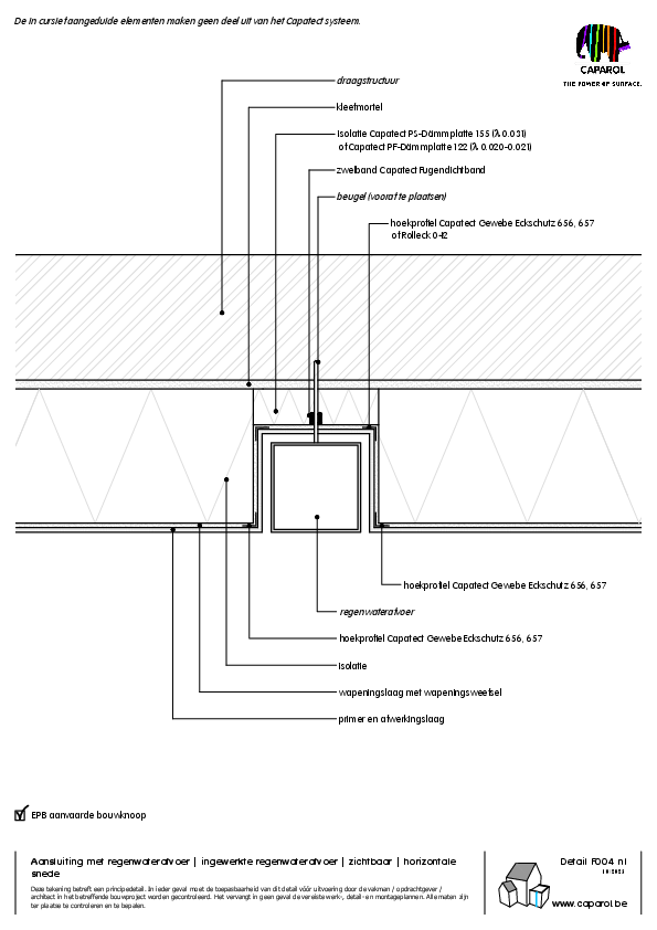
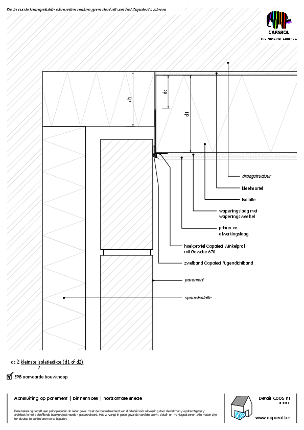
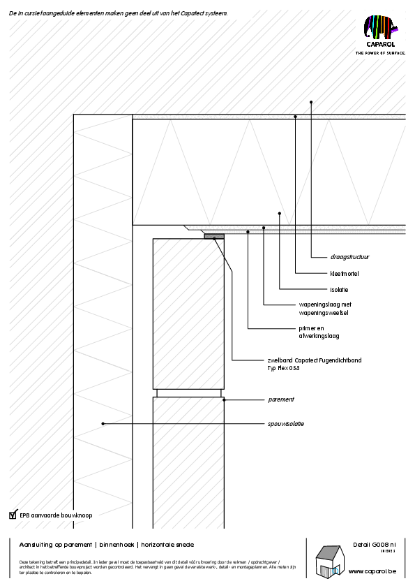
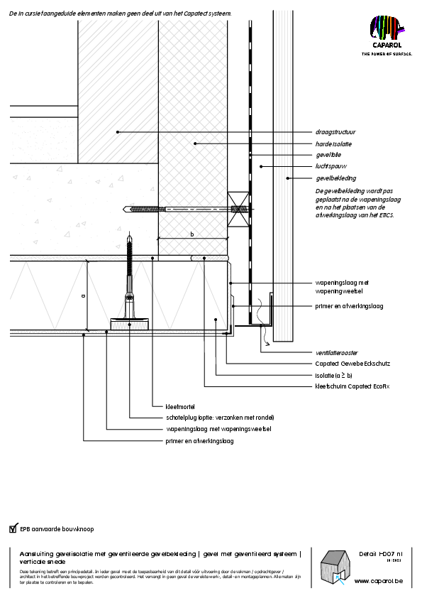
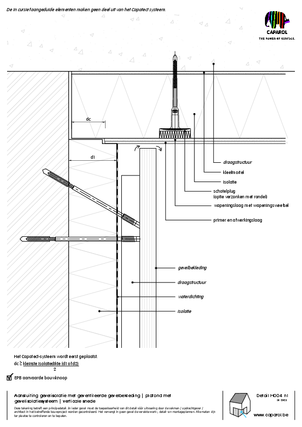
Bij de Caparol buitengevelisolatiesystemen zijn aansluitingen op bouwdelen en andere detailuitvoeringen uiterst belangrijk. Deze moeten goed worden uitgevoerd om zo een goed functionerend isolatiesysteem te verkrijgen. Ook zorgt een goede detaillering voor minder snelle vervuiling van het oppervlak.
Hieronder vindt u de meeste standaard detailtekeningen. Objectgerichte detailtekeningen maken we op verzoek voor u. Neem daarvoor contact op met onze technische dienst op volgend e-mailadres: Info-Tech@daw.be.

























































































